17 сентября единственный акционер банка «Держава» принял ряд решений, в том числе досрочно поменял совет директоров и назначил новый. Вот только все фамилии оказались зашифрованы - эдакие мистеры Х.
Удивительная закрытость для банка, который ворочает миллиардами, кредитует концессионеров и систематически всплывает в скандалах. А может все дело в том, что как раз такой формат и позволяет прокручивать мутные сделки тому самому единственному владельцу?

Фото: e-disclosure.ru
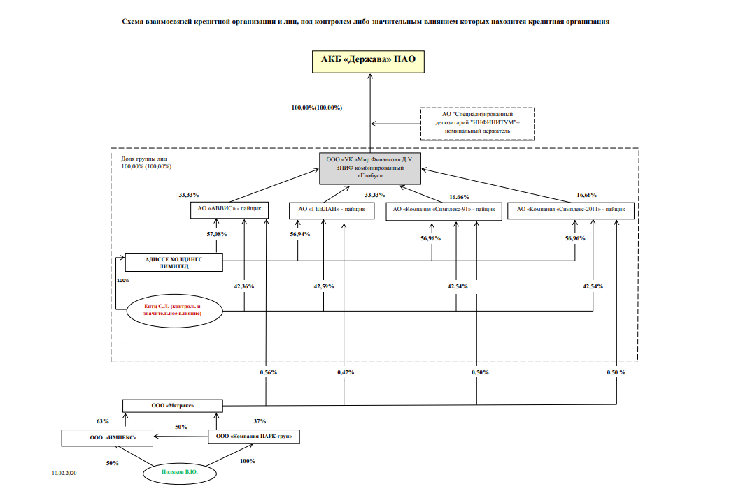
Самого же бенефициара под своим крылом прячет Д.У. Закрытый паевой инвестиционный фонд комбинированный «МФ Базовый» под управлением АО «Управляющая компания «Мир Финансов».
Что интересно, УК - должник по налогам на сумму 1,6 млн рублей и сляпан в 2024 году из одноименного ООО. И вот контролирующим лицом в ООО был тот, кто раньше и контролировал сам банк - Сергей Ентц. Его партнером выступал Алексей Скородумов - бывший руководитель банка.
С учетом, что и в ООО, и в АО один директор - доверенное лицо Ентца, Сергей Смирнов, то и того самого бенефициара банка можно вычислить на раз. Особенно, если взять в расчет то, что и личные активы Ентц передавал в это же УК. Например, ООО «Роботикс» (вложения в ценные бумаги) с годовым оборотом 6 млрд рублей.
Кстати, в апреле 2025 года бенефициар получил миллиард дивидендов от банка и уплыл он, вероятнее всего, по цепочке офшоров. Ибо, по открытым данным, путь от ЗПИФ до Ентца весьма извилист и нашлось в нем место и некой ADYSSE HOLDINGS LIMITED, чьим единственным владельцем выступает сам банкир.

Фото: rusprofile.ru/

Фото: analizbankov.ru
ADYSSE HOLDINGS LIMITED существует с 2004 года и действующая по сей день. Прикрывают интересы Ентца киприоты из так называемых технических директоров. Сам ΣΕΡΓΚΕΙ ΕΝΤΤΣ (SERGEY ENTTS) там же фигурирует как директор.

Фото: opencorporates.com

Фото: analizbankov.ru
На том же SERGEY ENTTS числится руководство и кипрской фирмой GEVLAN HOLDINGS LIMITED (существовало с 2000 по 2016 год). При этом, по данным Панамского досье, эта кубышка была связана с DFG Holdings International Limited, прописанной на Бермудах.
А уже от DFG паутина расходится дальше - к Derzhava Financial Group, где мы видим фамилию все того же Ентца (Entts - Sergey Leonidovich) и некоего Владимира Гусарова (Goussarov - Vladimir Anatolievich) - директора и вице-президента DFG Holdings International Limited. В цепочке нашлось место и паре дополнительных офшоров, помимо Gevlan, числящихся бенефициарами DFG - кипрские Avgis Holdings Limited, Anarly Trading and Consultacy Limited.
И, если DFG и Anarly на сегодня ликвидированы, то Avgis вполне себе «живой». Более того, через директора обе кипрские конторы связаны с DFG.

Фото: offshoreleaks.icij.org

Фото: offshoreleaks.icij.org
С учетом, что, по сведениям из кредитного бюро, банк «Держава» имеет значимую роль в сфере государственных закупок через выдачу банковских гарантий участникам рынка госзакупок, то наличие в цепочке офшоров попахивает отнюдь не розами. А очередной схемой по выводу капиталов из банка с использованием прокладок из мутных кубышек с кипрско-бермудской пропиской.
Кстати, у банка есть возможность крутить и средства негосударственных пенсионных фондов, привлекать пенсионные накопления и накопления для жилищного обеспечения военнослужащих. А пенсионеров банк уже прокатывал, фигурируя в деле о взятом кредите под залог квартиры. Тогда пенсионер остался без квартиры, откуда его выселили крепкие лбы, просто срезавшие дверь. Было возбуждено уголовное дело о мошенничестве и самоуправстве.
Также один из топ-менеджеров банка - зампредседателя правления АКБ «Держава» Тимур Назыров уже всплывал в мошеннической схеме, где особая роль отводилась как раз схемам кредитования клиентов. Банк выдал кредит под залог сети из пяти АЗС и двухуровневой квартиры в центре Москвы, платежи по нему сначала шли, но потом прекратились. Позднее вспыло, что имущество было перезаложено не раз. Заемщик же обратился в полицию, утверждая, что долги незаконны, а кредиторы - рейдеры.
Назыров побегал от следствия, но потом дело прекратили. Осадочек же остался.
Кстати, банк Держава является акционером алмазодобывающей фирмы Алмар, долю в котором имеет жена главы Якутии Айсена Николаева Людмилы. При этом убыточная шарашка активно кредитуется Алмазэргиэнбанком, подконтрольным правительству Якутии, в котором одно время топ-ами был как сам Николаев, так и его супруга, что по сей день числится советником руководителя.
С учетом, что сам Ентц также не раз всплывал в расследованиях и скандалах, то его мелькание в подобном бизнесе, вызывает вопросики.
В частности, тогда еще его не бывшая супруга Алевтина Калашникова была вице-президентом и финдиректором лопнувшей ВИМ-Авиа. Дама в 2025 году осуждена заочно на 8 лет, став фигурантом по целой пачке уголовных статей, в том числе за пособничество в незаконном получении кредита и выводе валюты на счета нерезидентов с использованием липовых документов.
Сама Калашникова успела сделать ноги и, по слухам, живет припеваючи в Великобритании, откуда ее отказались выдавать.
Роль Ентца в этом деле также имелась. Например, именно записанную на него недвижимость взяли под арест, так как следствие посчитало, что оная куплена на незаконно полученные средства, а на супруга переписана, чтобы уйти от ареста.
Поговаривали, что развод этой пары также пахнет фиктивностью. Ведь в 2001-2017 годы, вплоть до бегства Калашниковой в туманный Альбион, они вместе со своими детьми проживали в одной квартире. Как тут не вспомнить офшоры, записанные на Ентца. Уж не для содержания ли супруги туда переводят капитальцы?
Тем более, буквально год назад в бизнес-пирамиде банка произошли интереснейшие изменения, которые привели как раз в Великобританию, где осела Калашникова.
Так, в августе 2024 года было ликвидировано дочернее банку ООО «Финанс-Менеджмент». До этого фирма кочевала из рук в руки, в итоге оказавшись у киприотки Марины Анастасиу, которая занимала кресло директора в британских фирмах. Например, в ODYSSEY BUSINESS SOLUTIONS LTD. Юридическим бенефициаром там тезка чешского дирижера Jiri Belohlavek, но мы то знаем, как могут назначаться юридические владельцы и зачем.
Кстати, в 2019 году банк поучаствовал в довольно странном гостендере, да еще и как единственный участник. Почти за 115 млн рублей банк продал администрации Красногорска некие нежилые помещения под размещение детского технопарка "Кванториум" в ЖК Красногорские ключи. Как эти помещения попали в руки банка, история умалчивает. но, вероятно, это было залоговое имущество банкрота. А уж куда ушли вырученные средства, можно только предполагать.
В целом на госконтрактах банк наколотил почти 800 млн рублей, но это лишь напрямую. Основной прибыток из бюджета ему дают банковские гарантии для разного рода концессионеров и исполнителей госконтрактов. В частности, именно так банк Ентца засветился и в коррупционном деле бывшего замминистра энергетики Тихонова, погоревшего на хищениях при реализации проекта ГИС ТЭК. Банк был гарантом исполнения обязательств на 24 млн рублей одного из подрядчиков ГИС ТЭК.
На сегодня Московский фонд реновации пытается через суд стрясти с банка 353 млн рублей. Вероятно, речь как раз о банковской гарантии одного из подрядчиков.
В целом сложилось впечатление, что Ентц для прикрытия своих мутных делишек, где свою роль сыграли и офшоры, активно уходит в тень. Для этого используются как раз ЗПИФ, из которых, как известно, выдачи нет. Включение такого банка в цепочке освоения бюджетных средств не повышает ли риски для госзаказчиков, или там уже занесли кому надо?
Автор: Екатерина Максимова